尊龙凯时

当前位置:关于尊龙凯时 > 公司新闻 > 行业资讯
分享:

新型冠状病毒疫苗研发进展与挑战

2020-04-08

本文转自 :中华预防医学杂志 微信公众号

原文链接:https://mp.weixin.qq.com/s/aaibrwiFvyGMJWCyix5LeA

作者:石云1 王宁1 邹全明2

单位:1四川大学华西医院生物制药研究院,成都 610041;2解放军陆军军医大学国家免疫生物制品工程技术研究中心,重庆 400038

封面
摘要

新型冠状病毒(2019-novel coronavirus,2019-nCoV)感染暴发流行对全球公众健康构成了严重威胁,疫苗接种是有效预防病毒感染流行的手段。2019-nCoV与急性呼吸综合征冠状病毒(SARS-CoV)和中东呼吸综合征冠状病毒(MERS-CoV)同属于β-冠状病毒。基于对SARS-CoVMERS-CoV的了解,科学家对2019-nCoV病毒特征的研究、候选抗原及表位的鉴定、动物模型的建立、免疫应答的检测,疫苗的设计等工作取得了快速的进展。新型冠状病毒疫苗(新冠疫苗)的研发也取得了快速进展,新冠疫苗类型几乎涵盖了目前疫苗研究的所有形式,包括灭活疫苗、重组蛋白疫苗、病毒载体疫苗、核酸疫苗(mRNA疫苗与DNA疫苗)等。至20203月,已有2项新冠疫苗进入了I期临床试验,分别为我国军事医学科学院联合天津康希诺生物股份公司研发的基于腺病毒载体的重组新冠疫苗和美国Moderna公司的mRNA 疫苗,两种疫苗均以2019-nCoV的刺突蛋白为抗原靶标。同时,新冠疫苗研发仍面临着许多未知的挑战,如2019-nCoV病毒抗原特征、抗原变异、机体的保护性免疫应答特征以及对老年及基础病人群是否具有保护,新型疫苗量产的生产工艺等方面仍需要更多的研究。疫苗研发具有其固有规律,在加快速度的同时,保证疫苗的安全性、有效性是必须的前提。

前言

新型冠状病毒(2019-novel coronavirus,2019-nCoV)感染暴发流行对全球公众健康构成了严重威胁。由2019-nCoV引起的疾病被世界卫生组织(World Health Organization,WHO)正式命名为COVID-19coronavirusdisease 2019)。COVID-19在临床上表现为肺炎、发烧、咳嗽、肌肉疼痛、疲劳、腹泻、严重时导致死亡。WHO报告显示,截至2020324日,2019-nCoV已造成世界大流行,确诊病例372 757例,其中16 231人死亡[1]。接种疫苗是有效预防病毒感染流行的手段,但是目前尚无新型冠状病毒疫苗(以下简称新冠疫苗)。2019-nCoV2003年暴发的严重急性呼吸综合征(severe acute respiratory syndrome,SARS)冠状病毒(SARS-CoV)和2012年暴发的中东呼吸综合征(Middle East respiratory syndrome, MERS)冠状病毒(MERS-CoV)同属于冠状病毒科的β-冠状病毒属。参照研发SARS-CoVMERS-CoV疫苗的经验,世界各地科学家正在努力快速研发新冠疫苗。

正文

一、新型冠状病毒疫苗的候选靶标

冠状病毒是包膜病毒,主要结构包括单股正链核酸(ssRNA)、刺突蛋白 (spike protein,S)、膜蛋白(membrane protein,M)、包膜蛋白 (envelop protein,E)、核衣壳蛋白(nucelocapsid protein,N)。其中,S 蛋白形成三聚体结构,负责识别并结合宿主细胞表面的受体,在病毒感染的第一步发挥重要作用。ME蛋白在病毒装配中起重要作用,N蛋白是RNA合成所必需的。SARS-CoV的研究显示,其表面S蛋白直接与宿主细胞表面受体血管紧张素转换酶2angiotensin converting enzyme 2,ACE2)结合进入细胞引起感染,促进病毒繁殖及发病[2]。S蛋白由S1S2两个亚基组成,S1亚基的受体结合域(receptorbinding domain, RBD)识别并结合宿主受体,S2亚基的构象变化介导病毒包膜和宿主细胞膜之间的融合。由于2019-nCoVSARS-CoV的基因组的高度相似性,对S蛋白RBD的核酸序列比对分析以及2019-nCoVS蛋白三聚体的冷冻电子显微镜结构显示,ACE2也是2019-nCoV结合的受体[3-6]。阻断2019-nCoVS蛋白或其RBD与受体的结合可能有助于阻断病毒侵入细胞,从而防止感染。SARS疫苗的研究结果显示,针对SAR-CoVS1亚基或S2亚基及RBD的疫苗,对SARS-CoV感染具有一定保护作用[7-8]。提示2019-nCoVS蛋白或RBD可能是疫苗开发的潜在靶标,目前在研的新冠疫苗也主要以S蛋白或其RBD为靶点设计开发。

冠状病毒的N蛋白是与病毒RNA结合并构成核衣壳的蛋白,在病毒组装和 RNA 转录中起着至关重要的作用,同时也参与宿主细胞对病毒感染的反应。SARSN蛋白可以和患者血清发生反应,并且表达SARS N蛋白的DNA疫苗也可以诱导小鼠产生抗体反应[9]。但因N蛋白位于病毒颗粒内部,抗体反应可能在抗病毒感染中的作用甚微。另有研究显示鼻内接种N蛋白的通用T细胞表位的载体疫苗后,可诱导气道记忆CD4+ T细胞应答,对SARS-CoVMERS-CoV均产生保护反应[10],提示针对N蛋白的通用保守T细胞表位是开发泛冠状病毒疫苗的潜在策略。

针对新发的2019-nCoV,利用基因组测序信息和生物信息学手段,研究者快速鉴定出一系列2019-nCoVS蛋白和N蛋白的TB细胞表位[11-12]。值得注意的时,一些BT 细胞表位在2019-nCoV SARS-CoV之间高度保守[13-14],以这些保守的表位序列为靶标而设计的疫苗,可能会对SARS-CoV2019-nCoV产生交叉保护,也可能对病毒持续的变异进化起到保护作用。

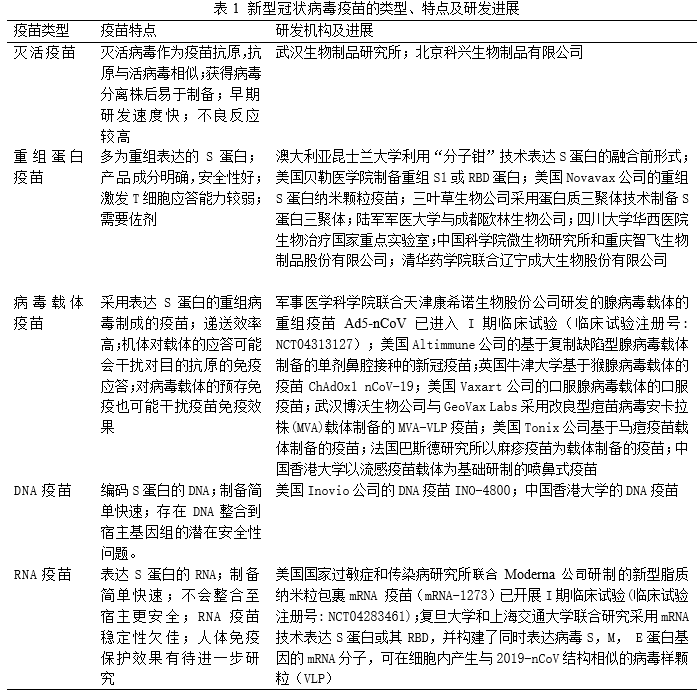
二、新型冠状病毒疫苗的类型

WHO统计显示,全球新冠疫苗研发项目已有50个(截至20203 21[15],几乎涵盖了目前疫苗研究的所有形式,灭活疫苗、重组蛋白疫苗、病毒载体疫苗、核酸疫苗(mRNA疫苗与DNA疫苗)等,各疫苗类型的特点、研发机构及研发进展见表1。其中已有2个新冠疫苗进入I期临床试验[14],一个是我国军事医学科学院联合天津康希诺生物股份公司研发的基于腺病毒载体的重组新冠疫苗Ad5-nCoV,该疫苗是基于5型复制缺陷型腺病毒作为载体表达2019-nCoVS蛋白的重组疫苗(临床试验注册号:NCT04313127)。另一个是美国国家过敏症和传染病研究所联合Moderna公司研发的 mRNA 疫苗 mRNA-1273,该疫苗为新型脂质纳米粒包裹的编码S蛋白的mRNA (临床试验注册号:NCT04283461)。以腺病毒为载体的疫苗已应用于埃博拉、艾滋病、呼吸道合胞病毒等疫苗的研发。军事医学科学院团队以腺病毒载体技术平台研发的埃博拉疫苗于2017年获批上市,可为新冠疫苗的研发及后续疫苗的生产工艺、量产等提供宝贵的经验。基于此经验积累,Ad5-nCoV被快速开发出来,并报道在动物模型中验证了有效性。但是也同样面临着一些挑战,如人体对腺病毒载体的预存免疫是否会对疫苗的免疫效果产生干扰,仍需进一步在临床试验中观察阐明。与传统疫苗相比,mRNA疫苗序列设计灵活,有利于批量制备候选疫苗抗原,且安全性能得到保障,因此mRNA疫苗被认为可以填补常规疫苗在传染性疾病暴发期的空白[16],但是目前仍未有上市的mRNA疫苗。针对HIV、巨细胞病毒、寨卡病毒、狂犬病毒等的mRNA疫苗已经完成I期临床试验[17],巨细胞病毒的mRNA疫苗进入了II期临床试验,研究结果显示其在人体中具有良好的耐受性,并且可以激发有效的T细胞、B细胞应答。然而,mRNA-1273疫苗未见动物实验中有效性的报道,直接进入临床试验,人体内的有效性仍需进一步在临床试验中观察,此外,因为没有已上市的mRNA疫苗产品,mRNA疫苗的量产、生产工艺无现成经验借鉴,规模化工业生产等也需要进一步摸索[17]。

新冠
三、新型冠状病毒疫苗评价所需的动物模型

疫苗在上市之前必然要经过严格的临床前试验,也就是在动物模型中验证其有效性、安全性。建立可模拟2019-nCoV感染,并引起与人感染类似的疾病特征的动物模型对于疫苗保护效力的评价至关重要。SARS的动物模型研究显,非人灵长类动物因与人类亲缘关系最近,能较好地模拟病毒感染所导致的疾病。中科院武汉病毒所的研究小组发现恒河猴可以感染2019-nCoV,感染2019-nCoV的恒河猴病情相对轻微,没有发烧症状,但肺部X射线检查显示出类似人COVID-19的肺炎症状[18]。在2019-nCoV感染的恒河猴动物模型上,研究者发现2019-nCoV感染康复后能够抵抗2019-nCoV的再次感染,在动物实验上证实了感染后的免疫应答是具有保护性的[19]。但是非人灵长类动物模型由于动物来源有限,研究成本高,难以大量开展,以至由于样本量受限可能出现缺乏可重复的结果,也不利于疫苗的前期开发研究与评价。

与非人灵长类动物相比,小型动物模型更具有优势,易于处理,降低研发成本以及可使用足够数量进行统计分析。但是对于冠状病毒,啮齿动物的易感性各不相同。SARS-CoV的研究显示普通小鼠(包括BALB/c,C57BL/6129SvEv小鼠)感染SARS-CoV后体内可检测到病毒的复制,但不引起人类感染的临床疾病[20]。SARS-CoV感染老年小鼠可观察到与人感染中观察到的类似的肺部病理变化[21]。为了能更好地模拟人体SARS-CoV感染的发病状况,研究者建立了表达人血管紧张素转换酶2human angiotensin converting enzyme 2 ,hACE2)的转基因小鼠,转基因小鼠相比非转基因小鼠能产生明显的体重减轻及临床表现,并最终导致小鼠死亡,因此hACE2转基因小鼠对评估疫苗的免疫效力具有重要意义[22-23]。北京协和医学院的团队在hACE2转基因小鼠建立了 2019-nCoV感染模型,初步结果报道在BioRxiv预印本上[24],hACE2小鼠感染2019-nCoV后体重减轻,出现较轻微的肺炎的症状。

由于雪貂的肺的生理结构特征与人比较相近,雪貂也是研究流感病毒和其他呼吸到感染较好的模型,在SARS-CoV感染模型建立中仍有一些矛盾的报道[25]。澳大利亚动物健康实验室初步研究结果显示雪貂对2019-nCoV易感[26]。这些动物模型的建立将为新冠疫苗的免疫效力评价提供有力的支撑。

早在2003SARS暴发时期,美国杰克逊实验室便培育出hACE2转基因小鼠,但由于SARS的突然消失,相关的研究经费锐减,该实验室停止了这项研究。SARS-CoV疫情暴发后,杰克逊实验室迅速恢复了hACE2转基因小鼠的培育项目,但小鼠扩大繁育仍需要时间才能满足大量研发工作的需求。同时,没有一个动物模型是能完美模拟病毒在人体的情况,因此,在应用到人体之前,尊龙凯时需要在多种动物模型上验证新冠疫苗的有效性及安全性。

四、新型冠状病毒疫苗的免疫保护指标

目前, 2019-nCoV感染人体后有效的对抗病毒感染的效应细胞和效应分子类型仍不清楚。借鉴SARS-CoVMERS-CoV的研究经验,有效的疫苗接种后应诱导有效的B细胞应答产生抗体,尤其是中和性抗体,中和抗体可阻止病毒与细胞受体的结合而阻止病毒进入细胞。此外,根据免疫途径的不同,粘膜途径接种疫苗还可以激活粘膜分泌型IgA抗体,在感染部位直接对抗病毒感染。

有效的疫苗还需要激发特异性的、有效的T细胞免疫应答,疫苗激活的特异性的、记忆性CD4CD8 T细胞可在再次接触病毒时被快速激活,产生细胞因子和/或细胞毒性T淋巴细胞,以对抗病毒的感染。已经证实,T细胞免疫在SARS-CoV感染的恢复中起重要作用[27],并且动物实验中也证实疫苗特异性记忆CD4 T细胞对SARS-CoV的感染具有保护作用[10]。因此,有效的新冠疫苗应该同时激发中和性抗体及特异性的T细胞应答。

五、新型冠状病毒疫苗研发的挑战

1.对病毒的认识还需进一步深入,其抗原性质特征等有待进一步研究。目前的疫苗除了灭活疫苗外,其他均以S蛋白作为主要成分,能否提供足够免疫保护仍需要进一步的研究证实,后续也可以联合其他候选蛋白多靶点的对抗病毒。此外,病毒的变异速度及其是否会影响抗原性,进而影响疫苗的免疫保护效果?仍不清楚,需要持续监测病毒的变异情况,候选抗原的选择要考虑包含保守表位;在疫苗评价过程中,同时评价对与疫苗株同源和异源的病毒株的广泛的免疫保护至关重要。

2.宿主是如何识别病毒,宿主抗感染的主要免疫效应如何?需加强人群对2019-nCoV感染的免疫反应的监测,明确2019-nCoV感染后患者体内抗体特别是中和性抗体以及T细胞应答的动态变化以及与疾病进程、结局等的关系,为疫苗的设计提供方向性的指导;也有利于建立评估新冠疫苗的免疫反应效力的免疫指标及检测方法。

3.疫苗是否会对人群产生广泛的保护?2019-nCoV感染重症患者多为老年人或有基础性疾病的人,这部分人免疫力可能减退,那么疫苗对此部分人群是否有保护作用?为了严格评估疫苗,需在老年动物等多种动物模型中对候选疫苗进行保护性评价。

4.疫苗免疫后的疾病增强现象需要引起关注。病毒感染的抗体依赖性增强(antibody-dependent enhancement,ADE)一直是流行病学,疫苗开发和基于抗体的药物治疗的主要关注点。SARSMERS疫苗的一些研究显示,动物在免疫后再次暴露于活病毒的情况下,免疫接种的动物可能加重疾病进程[28,29]。在临床试验之前,应在动物模型上充分评估疫苗的潜在的增强疾病的风险。

5.无论研发哪种病毒疫苗,瓶颈除了疫苗设计之外,还有递送体系的优化,免疫途径的选择,以及病毒抗原的生产技术,工艺开发及其可放大都尤为重要。

六、新型冠状病毒疫苗研发任重道远

疫苗研发过程有其固有规律,制备出新冠疫苗是第一步,后续的临床前研究还需在动物模型中验证安全性、有效性;在确保安全有效的情况下才可以申报I、II、Ⅲ期临床试验,进而在人体中评价疫苗的安全性和有效性;在完成Ⅲ期临床试验充分证实疫苗的安全性、有效性后,这种新疫苗才能申请审批注册上市;批准后生产过程疫苗质量标准控制,每一步都要严格把关。一般来说,一个疫苗研制成功至少需要5~10年时间,甚至更久。回顾SARS2003年暴发)和MERS2012年暴发)疫苗的研究,至今仍然没有有效的疫苗问世。SARS2项疫苗完成了I期临床试验,但是由于SARS的流行结束,缺乏可进行临床试验测试的人群,也未见后续的临床试验研究。MERS4个疫苗进入了I期临床试验,其中一项于2019年完成I期临床试验,正在筹备II期临床试验。SARSMERS疫苗这些研究经验提示,疫苗的研发是个漫长而严谨的过程。WHO20202月份的声明中给出了新冠疫苗可能在“18个月及以上”面世,这仍然是最乐观的估计。科学、严谨的临床前研究及临床试验确保新冠疫苗的安全性和有效性仍然是必不可少的环节,也可能会存在很多不确定因素。此外,17年前,在SARS疫情结束后,企业和政府机构都对SARS疫苗研究失去了兴趣和需求,也减少了资助,许多疫苗研究也随之终止。如果尊龙凯时现在有SARS疫苗作为战略储备,应对2019-nCoV暴发流行可能不会如此被动。

2019-nCoV疫情暴发的情况下,各国政府在新冠疫苗研发领域的科研经费的大力投入,并且启动应急疫苗审批。WHO也已建立涉及新冠疫苗研发各个环节的专项小组协调全球科研机构的研发人员通力合作,互通有无,在行政管理上为疫苗的研发一路开“绿灯”。相信有SARSMERS疫苗研发经验教训的参考,以及全球科学家的通力合作及各国政府的政策支持,新冠疫苗的研发过程会大大缩短。


上一条:徐建国院士:超级优势致病菌侵入下呼吸道,或为新冠重症和死亡重...下一条:新型冠状病毒肺炎治疗药物的研究现状以及对策建议
尊龙凯时